
来源:机构之家股票学习网
机构之家注意到,2025年12月26日,随着大家保险集团官网信息的更新,这位半年前即已“失联”的总经理助理兼董事会秘书赵鹏,其履职痕迹被正式抹去。几乎同步,民生银行发布简短公告,证实赵鹏因“个人原因”辞去董事及专门委员会委员职务。一则在市场传闻中发酵已久的人事变动,终以双方机构“同步撤离”的方式,低调落地。
从公开信息拼凑的时间线来看,赵鹏此次去职并非突如其来的正常轮换。
早在2025年6月,市场上便已传出其“失联”的消息。据当时的媒体报道称,失联导火索与多家银行举报大家资产固收团队在存款业务中存在“吃拿卡要、收受回扣”的行为有关,而作为分管领导的赵鹏被卷入其中。从夏到冬,时隔半年,靴子最终落地。
被传失联半年终去职
赵鹏的职业生涯,是一条颇具代表性的轨迹。1973年出生的他,拥有中国政法大学法学博士学位,早年在中国银保监会担任处长,是典型的监管精英。
图中人物系 赵鹏
与已经落马的符飞一样,赵鹏也曾经是安邦接管工作组成员。2018年,安邦保险集团被接管,赵鹏以原银保监会派驻安邦接管工作组综合组组长的身份,深度参与了那场轰动业内的风险处置战役。随着安邦风险处置落幕,大家保险集团成立,赵鹏的身份也从“风险处置者”顺势转变为“市场经营者”,出任大家保险总经理助理兼董事会秘书。
这一转身,为他打开了通往更庞大资源网络的大门。凭借集团核心高管的身份,他相继被派驻至民生银行、远洋集团、金融街控股等多家重要关联上市公司担任非执行董事或副董事长,成为大家保险在其投资版图中纵横捭阖的关键枢纽。
然而,正是这种横跨保险与银行、协调股东利益的“双重身份”,埋下了日后争议的伏笔。据媒体报道,赵鹏在民生银行担任非执行董事期间,领取的薪酬总额高达319万元。这笔远超市场常规董事薪酬的收入,长期以来备受业内议论:其定价究竟是基于专业能力的合理回报,还是源于特殊身份的隐性溢价。
2025年6月,市场传言骤起。多家媒体报道,赵鹏已处于失联状态。其导火索被指向多家银行对大家资产管理公司固收团队的举报,称其在存款业务中存在“吃拿卡要、收受回扣”的行为,而作为分管领导的赵鹏难脱干系。至此,那条从监管者到处置者,再到市场枢纽的华丽上升弧线戛然而止。
随着他在2025年12月从大家保险集团和关联方的职务上同步去职,这场始于半年前的失联风波,以一种形式上的终结暂告一段落。然而,其背后完整的因果链条与可能触及的治理深水区,仍有待权威声音的最终厘清。
六年整顿后,公司治理仍是重点
大家保险集团自2019年成立以来,一直肩负着化解安邦集团历史风险的特殊使命。历经六年整顿,其业务已逐步步入正轨,但集团年报、偿付能力报告等延续“失约”状态。
从规模上看,大家保险已无疑是一家市场主力。2024年,其原保费收入达1377亿元,连续三年站稳千亿平台。2025年上半年,集团综合收益率升至5.5%,投资端持续改善。
具体到各业务线,旗下大家财险前三季度原保费收入80.95亿元,同比增长16.6%,并实现净利润0.76亿元,较去年同期亏损1.70亿元大幅逆转。其综合成本率降至100.79%,虽仍未实现承保盈利,但较去年同期的103.79%已有明显优化,显示其控亏能力增强。
大家人寿则成为集团增长引擎。2025年上半年,其银保渠道新单保费收入328亿元,稳居市场第二。与此同时,其业务价值显著提升:新业务价值总量达38.4亿元,负债资金成本率低于行业平均水平30个基点,新单负债综合成本率较2019年高点下降53%。
这些数字背后,是是公司产品结构的积极转型。公司大幅压降传统增额寿险,转而主推浮动收益型与分红型产品。上半年,浮动收益型产品占新单保费47%,分红保险在新单期交保费中占比23.8%。这种转向,旨在应对长期利率下行风险,提升业务韧性。
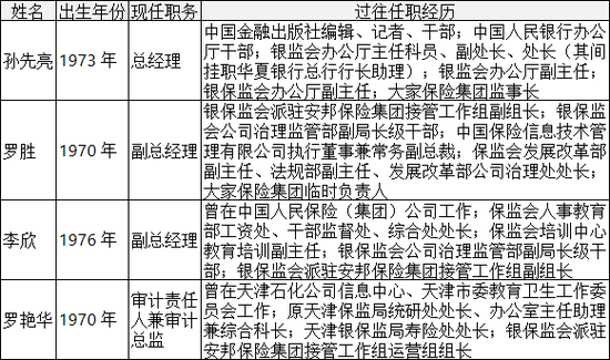
当前,大家保险集团的高管团队仅余四人:总经理孙先亮、副总经理罗胜、副总经理李欣、审计责任人兼审计总监罗艳华。一个显著的特点是,这四位核心成员均具备深厚的保险监管机构履职经历。这支“全监管”背景的班底,无疑是特殊历史时期的特殊安排,其优势在于深谙监管规则与风险要害,被寄予彻底涤清旧弊、重建治理的厚望。
然而,近期原总经理助理赵鹏事件,如同一记警钟,提示着使命的艰巨。它尖锐地指向“后安邦时代”的核心挑战:清理资产负债表或许能用六年时间初步完成,但构建一套真正严谨、透明、能够抵御权力腐蚀的内控体系,是一场更为隐秘和漫长的战役。
海量资讯、精准解读,尽在新浪财经APP
责任编辑:曹睿潼 股票学习网
启富网提示:文章来自网络,不代表本站观点。